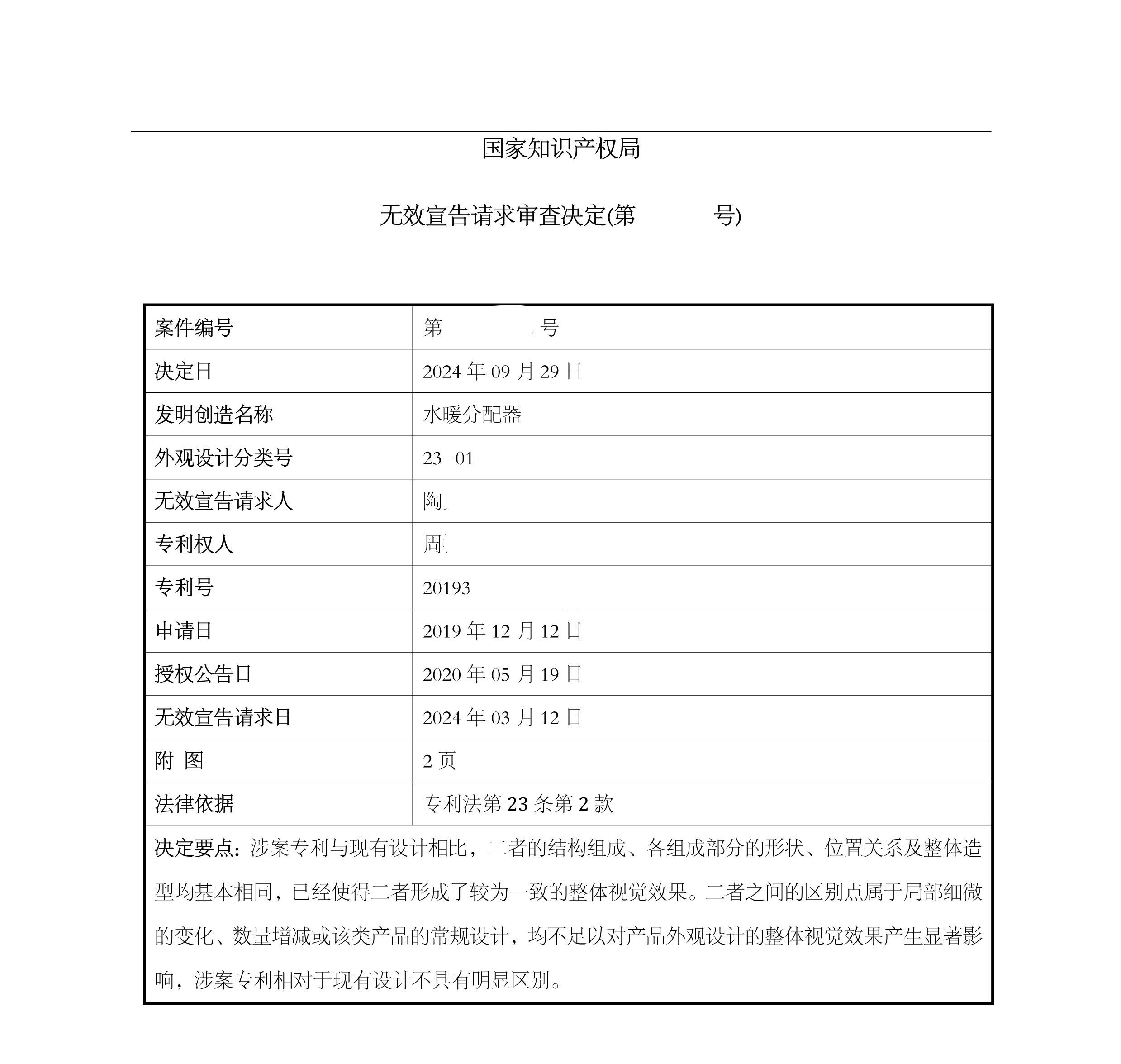
现有设计特征组合不具有明显区别,“水暖分配器”外观专利权全部无效【杭知桥无效案例】
一、案件基本情况
本案涉及一项名称为“水暖分配器”的外观设计专利。无效宣告请求人主张,该专利所包含的设计1和设计2不符合《专利法》第23条第2款关于“与现有设计或者现有设计特征的组合相比,应当具有明显区别”的规定,请求宣告该专利权全部无效。

二、核心争议与审理过程
请求人为支持其主张,提交了多份源自快手平台的视频证据,证明在涉案专利申请日前已有相同或相近产品外观被公开,其中关键证据包括:
·证据1A:用户“暖立方-分水器大全”于2019年12月1日发布的视频;
·证据1B:同一用户于2019年11月26日发布的视频;
·证据1D:同一用户于2019年12月2日发布的视频。
请求人主张:
1.涉案专利设计1与证据1B所示产品相比,仅存在局部细微差异,不构成明显区别;
2.涉案专利设计2可将证据1A所示产品与证据1B中“主水管圆形凸起”设计特征组合而得,组合后与涉案专利设计无实质性差异。
案件审理中,双方就网络证据真实性、公开性及设计特征是否具备组合启示展开激烈辩论。合议组当庭通过多路径验证了证据的可获取性,认定相关视频在申请日前已处于为公众所知的状态。
三、合议组认定与决定
合议组经审理认定:
1.关于设计1:其与对比设计1(证据1B)在整体结构、组成部分形状与布局上高度一致。二者间存在的“中部阀门凸起形状”“接头为六边形或圆形”“手柄形状差异”及“分水管数量不同”等区别,均属于局部细微变化或该类产品的常规设计,对整体视觉效果不具有显著影响。
2.关于设计2:其与对比设计2(证据1A)的主要区别在于“主水管上部是否设有圆形凸起”。该特征在对比设计1中已公开,属于可分离、具有相对独立功能的设计单元。将该特征组合至对比设计2中存在明显组合启示,组合后所得外观与涉案专利设计2整体视觉效果无实质性差异。
因此,合议组作出审查决定:宣告外观专利权全部无效。
【附无效决定书】















